设为首页
|
加入收藏
登录
|
注册
额敏县人民政府
www.xjem.gov.cn
首 页
走进额敏
政务公开
互动交流
招商引资
政务服务
当前位置:
首页
>
政务公开
>
31个重点领域目录
>
涉农补贴
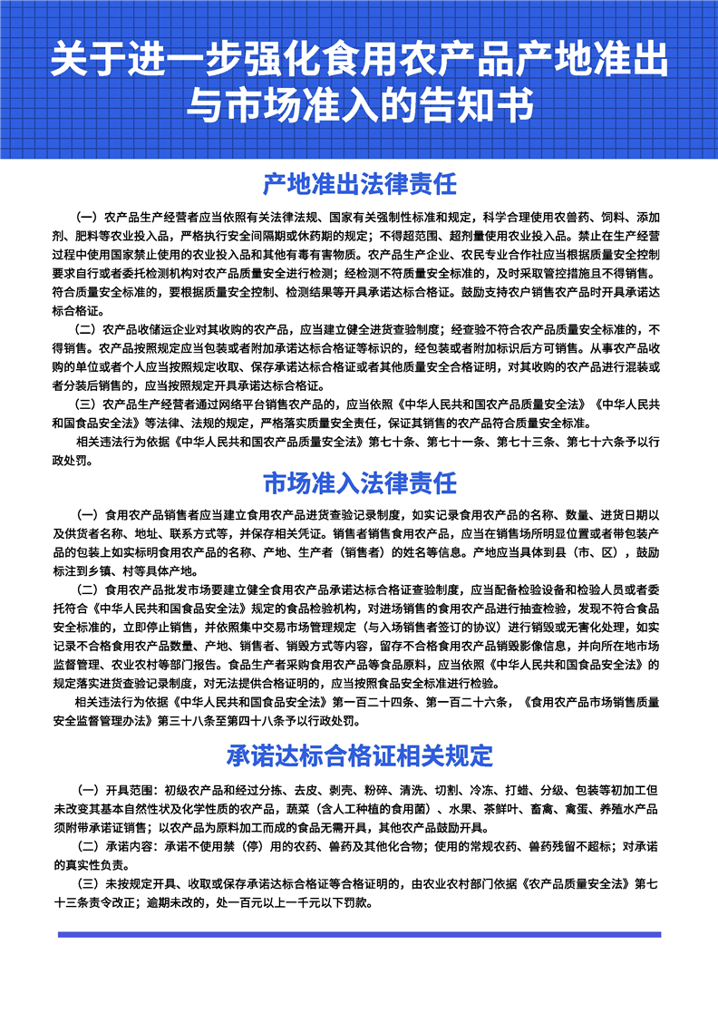
关于进一步加强食用农产品产地准出与市场准入衔接工作的告知书
来源:额敏县农业农村局
日期:2025-12-01 12:12
浏览次数:
次
【字体:
大
中
小
】
【打印本文】
扫描分享至微信
上一篇
下一篇
友情链接:
自治区政府网站
自治区政府网站
州、区(市)县政府门户网站
乌鲁木齐市
伊犁哈萨克自治州
塔城地区
阿勒泰地区
克拉玛依市
博尔塔拉蒙古自治州
昌吉回族自治州
哈密市
吐鲁番市
巴音郭楞蒙古自治州
阿克苏地区
克孜勒苏柯尔克孜自治州
喀什地区
和田地区
自治区相关部门
自治区市场监督管理局(知识产权局)
自治区广播电视局
自治区统计局
自治区机关事务管理局
自治区林业和草原局
自治区粮食和物资储备局
自治区药品监督管理局
自治区发展和改革委员会
自治区教育厅
自治区科学技术厅
自治区工业和信息化厅
自治区公安厅
自治区财政厅
自治区人力资源和社会保障厅
自治区自然资源厅
自治区生态环境厅
自治区住房和城乡建设厅
自治区交通运输厅
自治区水利厅
自治区农业农村厅
自治区商务厅
自治区文化和旅游厅
自治区卫生健康委员会
自治区退役军人事务厅
自治区应急管理厅
自治区审计厅
其他网站
昆仑网
天山网
本网站开办单位:中共额敏县委员会 额敏县人民政府 主办单位:额敏县人民政府办公室 承办单位:额敏县信息化中心
地址:额敏县友好路 管理:额敏县信息化中心办公室 电话:0901-3340090 涉未成年人举报热线:0901-3345876
【新ICP备08001225号】
公安机关备案号:65420002000104
网站标识码:6542210039
网站地图